加入收藏
注册
登录
立即搜索
商品分类
导航
商品分类
首页
关于我们
购物车
0
办公文具
辅助用品
数码、通讯
数码配件
数码网络
影音产品
外设产品
家用电器
空调
框架协议馆
投影仪(框采)
复印纸(框采)
防疫物资
安防物品
劳保五金
户外照明
工业品
金属加工
工具 刀具 磨具 焊接
手动工具
办公设备
其他办公设备
首页
通用设备
计算机设备及软件
输入输出设备
显示设备
液晶显示器
商品详情
收藏
分享
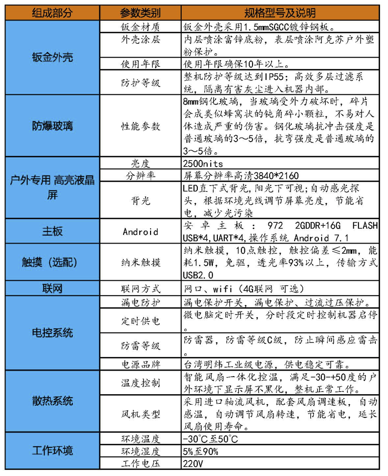
几何户显 FD86HW1A0 户外86寸电子显示屏定制款(含信息发布系统及布线安装调试)
¥
38000.00
市场价 ¥
38000.00
编号
2374716
型号
FD86HW1A0
品牌
几何户显
库存
1
/台
数量
-
+
立即购买
加入购物车
推荐商品
热门商品
商品详情
商品评价 (0)
专享服务
制造商规模:gysgm002
暂无评价
暂时没有数据
返回
顶部