加入收藏
注册
登录
立即搜索
商品分类
导航
商品分类
首页
关于我们
购物车
0
办公文具
辅助用品
数码、通讯
数码配件
数码网络
影音产品
外设产品
家用电器
空调
框架协议馆
投影仪(框采)
复印纸(框采)
防疫物资
安防物品
劳保五金
户外照明
工业品
金属加工
工具 刀具 磨具 焊接
手动工具
办公设备
其他办公设备
首页
通用设备
广播、电视、电影设备
视频设备
商品详情
收藏
分享
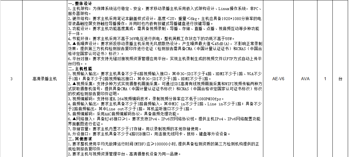
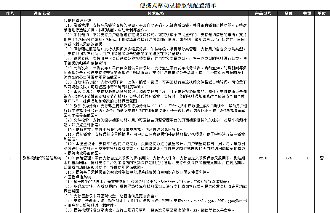
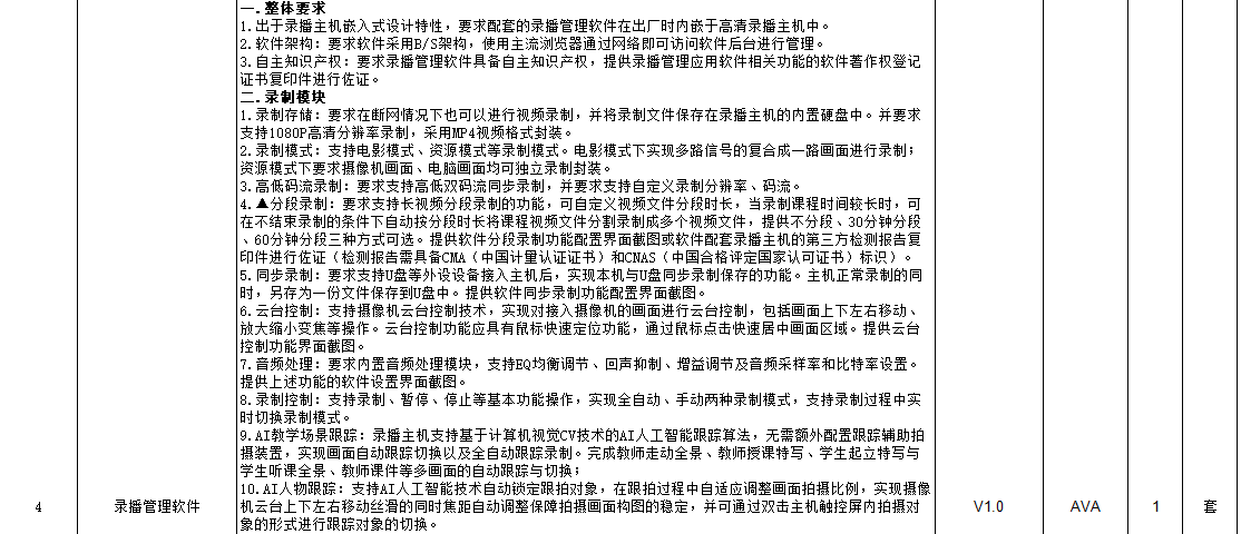
奥威亚 便携式移动录播系统(详见商品清单)
¥
165000.00
市场价 ¥
165000.00
编号
2718323
型号
/
品牌
奥威亚
库存
1
/套
数量
-
+
立即购买
加入购物车
推荐商品
热门商品
商品详情
商品评价 (0)
专享服务
暂无评价
暂时没有数据
返回
顶部